您好,欢迎来到南京仲子路科技有限公司!

用我们的专业打造智慧的城市

Create Smarter Cities via Our Expertise

4001-868-111

025-83690378

仲子路等级保护2.0网络运维管理解决方案

发表时间:2020-04-27 人气:3670

仲子路等级保护2.0网络运维管理解决方案

一、等级保护标准

2019  5  13 日国家标准新闻发布会行等保 2.0 标准已经正式发布,等保 2.0 在经历多年的酝酿及近一年的紧罗密布的筹备,拉开了信息化行业安全运维的帷幕。等保 2.0 标准是国家从管理的角度总体把控,各行业需从制度、工具、产品和平台等方面进行落地。各行业信息系统各不相同,涉及的安全产品复杂多样,牵扯到的运维平台五花八门。《信息安全技术网络安全等级保护基本要求》GB/T22239-2019 标准的出台,为信息化建设的安全和稳定给出了一个比较明确的方向,通过对此文的研究,为各位说明新的等级保护标准下,到底要不要进行运维监控系统建设?

首先从等保本次的文件中可以总结发现,新增了以下内容(标红色)

 

 

 

通过对比结不难发现,等保 2.0 三级及以上测评项,新增“集中管控:“应划分出特定的管理区域,对分布在网络中的安全设备或安全组件进行管控;应对网络链路、安全设备、网络设备和服务器等的运行状况、审计数据进行集中监测、汇总、分析;应能对网络中发生的各类安全事件进行识别、报警和分析等。”可以看出,在设备管控、服务器/设备/链路运行状况监测、报警和分析等,是运维软件特有的功能,其他网络安全产品不可替代。

 

二、运维系统在等保中的可选择性

2018 10 月份工信部信息通信发展司政策标准处处长黄业晶在开放数据中心峰会上>也曾表示:“数据中心运维管理水平成产业核心问题”,由此可见,运维的重要性已经攀升到了一定的

高度,而运维又是一个很大的范畴,牵扯到信息化部门,人员架构,技术服务,产品支撑等,就运维软件本身而言,就是运维人员不可或缺的利器。而一体化的运维监控平台,除了标准的网管之外,可选购的模块包括视频监控运维、动力环境监控、资产管理、服务流程管理、可视化大数据分析、基线自动化运维等。另外,还有一些特色应用,如无线监控、办公设备监控等。

 

三、等保 2.0 安全通用要求中的运维软件

针对等保 2.0 标准分为安全通用要求和安全扩展要求。安全通用要求为各行业的共性化保护需求提出;安全扩展要求针对目前新技术和新应用提出,包括云计算安全扩展要求、移动互联安全扩展要求、物联网安全扩展要求和工业控制系统安全扩展要求。标准中的每个级别都分别对安全通用要求和安全扩展要求做了详细规范,本文暂且将范围圈定在每个级别的安全通用要求。因等保 2.0 标准是按照级别从低到高进行规范说明,各级别相应上一级别具体细项有所不同。

 

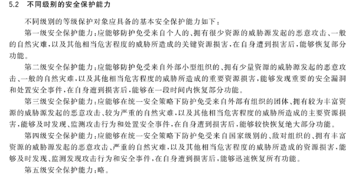
(资料来源《信息安全技术网络安全等级保护基本要求》GB/T22239-2019,第5章第2节)

 

 

 

 

等保的三级以上标准中,管理软件存在的意义是解放人工、提高效率。管理制度的制定,不仅仅是字面意思的制度,还包含了制度的可执行性和可落实性。下文中涉及运维的部分也涉及运维管理制度,非单纯的软件层面。因运维软件研发目的,其中一项就是为了协助提升运维管理水平。通过等保标准逐级解读等保过程中是否需要采购网络运维管理软件。3.1 等保 2.0 标准的第一级

 

 

 

通过内容查看可以得知,除了 6.1.9.4 之外,其他几点强调的是安全运维的管理层面,指定部门和人手来负责网络安全。但是问题在于往往运维部门人手有限,工作繁忙,那么引入管理软件能否有助于问题的解决呢呢?比如资产管理软件、机房动力环境、网络运维管理平台。这里需要注意的是,同一单位或企业内部的不同应用系统,定级可能各不相同,比如有的定位 2、有的定位 3 级或 4 级,根据系统自身的重要性来定级以及选择合适的软件。一个良好的运维管理平台中不但具备 IP 地址管理功能,可实现对全网环境 IP 的自动发现和管理功能,对本单位的 IP 使用情况进行全面的管理和统计,可及时发现非法使用的 IP 地址,网强系统不但

支持IP-MAC管理,也支持 VLAN 资源点管理,CMDB 资产管理。

 

 

 

我们仲子路代理的新 IT 管理系统可以实现对 AC、AP 设备监控,支持发发发无线连接终端的信息管理,提供无线设备透明化展示,可将无线设备与有线设备联动,实现有线和无线的统一管理。能够根据 AP 分布的位置,显示覆盖范围,定位准确,可对连接的实际数量实时查看,保证无线网络通畅,为各个单位过等测评提供助力。

 

 

 

在安全运维管理的要求中,特别要求了需要指定人员定期巡视各个节点设备,相关节点的环境等,对可能影响系统的设备,节点设备异常的情况进行记录和维护统计。

 

 

 

IT 管理系统可以指定人员(可专人兼任)定期巡视感知,可以人工巡视,可以选用开源软件,也可以通过运维软件进行设备监控、自动数据采集、自动告警和生成报表后通过邮件,微信移动端等方式发给指定的负责人员。方便快捷,并且高效完成了相关工作,有效解决人员较少,统计工作耗时费力,且记录整理麻烦等问题。

 

 

 

运维软件可自动巡检设备、节点及相关网络运行情况,并告警及生成报表供历史查询。运维软件自动巡检功能,可自动对网络设备、安全设备、服务器、业务系统等对象的进行定期巡检,对指标进行自动收集、自动分析、自动完成正确性判断,提供巡检统计报表;为管理者提供简单便捷的统计数据。

 

3.2 等保 2.0 标准的第二级

 

 

 

这几条是备案的指导流程,从二级开始需要到相关的机关单位(公安)备案登记,但是二级,三级,四级的相关细则稍有不同;首先关于等保的流程主要有以下几个点:

 

1、定级:具体参考定级指南,由专家评审来定级。定级结果报上级监管单位,关键业务系统会被行业监管部门定为更高级别。

 

2、备案:各地公安部门当场受理,10 个工作日给出受理结果,并提供备案证明。(备案证明,并非等保证书;备案证明仅表示已在公安备案,可获得备案号;凭备案号才可以开展评测。)

 

3、整改建设:分为三步来走:差距评估、解决方案和采购设备。建议在第二步做解决方案时,评测单位开始介入,对方案进行初审,提出建议,避免走弯路。第三级以上的安管中心,网管/运维系统是高风险项,需要重视此系统的搭建或采购。

 

4、系统评测:签署评测合同-整改建议-评测-出评测报告-上报公安备案。二级至少 2 年评测一次(不强制),三级及以上至少 1 年评测一次(强制)。评测结果为:不符合、基本符合(75 -99 分)、符合(满分,100 分)。

 

5、监督检查:公安每年 6 月份,开始检查已备案的企事业单位,40%抽查率。对于检查不合格者将采取通报批评、停业整顿、取消测评资格等惩罚措施。由此可见国家贯彻落实等保的决心和力度。

 

 

 

运维管理软件的监控对象,包括核心交换机、汇聚交换机、三层交换机、二层交换机、核心路由器、路由器等。监控功能方面,可实现对所有型号网络设备的配置文件的定期自动备份,并自动进行配置文件变更差异对比、提醒。针对配置更改导致的问题,我们可以快速准确的定位故障的根源。

 

 

 

根据 7.1.10.4 的要求,不难看出,此处可选用运维管理软件的集中设备监控系统和运维服务流程管理系统。通过整体监控,对不同的厂家设备,不通平台的设备,不通批次的设备进行全面的集中监控,7X24 小时不间断的对运行情况实时监测和统计,了解每个业务系统节点的运行情况。

 

 

 

 

网络运维管理系统,可以快速的判定问题的状况,让运维部门提高工作效率;实时监控,及时触发,让服务关键环节运作流畅。知识共享;通过知识库,迅速获得问题的解决方法;繁琐的故障无需单独面对,可以大家群策群力;庞大的预案库让管理人员在处理突发事件时有据可。通过 ITIL 流程支撑业务流程,让运营质量整体提高一个层次;构建成熟完善的服务体系,提高业务服务的连续可用性;提高了各部门对运维部门的满意度。标准化的流程处理过程,对相关维护人员的工作饱和度,服务的水平,以及整个事件过程监督等起到了追根溯源的目的。

 

 

 

3.3 等保 2.0 标准的第三级

 

 

 

等保 2.0 三级的集中管控是新增控制点,其中 c  f 是运维软件特有功能。运维软件通过对本地及异地数据中心机房的服务器、存储、网络、安全、动力、环境等设备及应用服务运行状态的实时监控,可以精准采集监测数据、分析故障信息、判断重要数据性能指标,自动触发预防性警示、故障自动报警,同时综合大数据分析展示、计算和展现,向 IT 管理和运维人员提供科学合理的决策依据,确保大规模数据中心机房及网络稳定、安全、高效地运行。

 

 

 

运维软件可定制被监控的应用服务内容,如针对电子政务、OA、ERP、HIS、MES 等应用系统或关键业务的监控和管理。监控的指标包括:服务运行状态、端到端响应时间、业务/应用所关联的资源对象的性能和故障等信息。从业务服务标准化的指标,MTBF,MTTR 等重要衡量业务系统稳定性指标,从运维的面上看待等保和运维的重要关系。

 

 

 

等保 2.0 三级的集中管控标准中的 e 项,从安全防火墙和网强桌面运维两个角度出发,首先保证网络安全,采用防火墙的安全策略,控制各个连接点感染情况,而桌面运维从 USB 外设,安装的程序等角度出发,隔离恶意软件和病毒对内网环境的腐蚀;从补丁检测到补丁升级等角,在各个 PC 端解决网络安全问题。

 

 

 

 

 

 

 

等级保护 2.0 的三级要求中,对资产管理也做出了要求。

 

 

 

 

通过 8.1.10.2 资产管理中的几个要求,就可以选用运维软件的IT 资产全生命周期管理模块,对资产实现智能化和流程化管理。资产管理存储着企业 IT 设备的所有配置信息,将众多 IT 设备信息整合,完整记录着从资产购买到报废整个生命周期的全程管理,避免资产来去不明。网强流程管理系统支持硬件资产、合同资产、维护供应商等功能,帮助管理者从不同角度了解企业 IT 资产情况,高效统一管理企业设备资源,发挥企业设备使用价值。

 

 

 

在标准要求的 8.1.10.8,8.1.10.10 中,加粗部分文字,为三级较之于二级的新增要求,这里可通过运维服务流程管理模块来实现。

 

 

 

 

运维系统以 ITIL/ITSM 为核心,实现工单派发,工单处理、工单监控等过程的规范和自动化,提高工作效率。结合系统故障自动申告功能真正联动实现网络运维的综合构架。通过请求,问题管理,变更,任务管理,对每一个程序过程中进行有效控制,记录每一个变更的过程。

 

 

 

 

 

 

 

从上面的几项中可以看出,对于新增的 f g、h 项。可通过运维软件的监控模块及服务流程模块进行管理。通过 i 项可以看出,通过桌面运维软件,配合流程管理系统,可解决远程操作的相关问题,提高管理过程中问题的解决速率。系统可以定时记录员工计算机屏幕日志,数据保存到服务器上。管理员可以查看整幅屏幕图片,也可以通过缩略图方式查看。管理员可以通过远程协助功能,实时查看并控制客户机的屏幕,也可以通过多屏查看,多同时查看 25 个电脑的实时屏幕。软件通过显卡镜像驱动实现屏幕远程控制,性能好,效率高。

 

 

 

3.4 等保 2.0 标准的第四级

 

 

 

在第四级其他标准里面,通第三级的要求基本一致。安全的物理环境,可借助机房动力环境监控系统模块,实现对机房内交流配电柜、UPS 电源系统、精密空调系统、通信系统等设备、机房温度、机柜温度、湿度、漏水等环境参量的实时监测,检测故障并告警,网强一体化运维监控系统中的机房管理可实现对整个系统内机房动力环境等状态信息的实时监控及时预警。

 

 

 

机房页面展示中,优化区分权限查看功能,用户只能看到属于自己地域内的检测点。只能访问查看到自己区域的资源,轻松管理维护用户权限的相关数据,点击可跳转到对应的机柜拓扑。根据不同的网络环境以及用户多种多样机房网络拓扑样式,设计出了一套能够按照物理图谱,对应机柜和设备的安装位置,画出真实的机房拓扑图机的机柜摆放图,帮助在设备发生故障的时候快速定位设备的物理位置,同时也能够在设备上架的时候,对机柜内的存放位置有所规划,确保全方位的对机房中的设备运行情况和环境使用情况清楚明了。

 

 

 

四、等保过程中选择运维管理系统的可扩展功能推荐

4.1 视频管理

通过开放的视频设备关联平台,查看摄像头实时画面,针对与摄像头相关的视频设备和网络设备构建关联图,直观体现网络连接结构图。

 

监控点视频画面图像质量检测,主要有信息状态、亮度、对比度、饱和度、清晰度等检测。

 

 

 

结合视频管理平台,将摄像机的运行情况进行合面监控,关联上联设备及故障根源分析,帮助运维人员全面了解与摄像机相关联的网络信息。提供根源分析关联图,直观显示摄像头、硬盘录像机和网络设备之间的逻辑连接关系,生成拓扑结构,确认在发生异常时,可以快速定位故障来源,提高故障处理效率。

 

 

 

4.2 存储管理

在等保测评结束之后,为了保证各个业务系统的顺利运行,以及视频,无线等平台的数据整合存储,新增了大量的存储设备,导致了管理的相关瓶颈,网强系统支持监控不同厂商、不同型号设备,为企业业务数据提供保护解决方案,存储管理支持磁盘阵列,控制器,物理磁盘,虚拟阵列等详细信息进行监控。通过整合的统计分析,直观快速的展示了模块的运行情况;有效提高存储管理运维的效率,保证业务数据的安全存储,能够帮助各种领域解决当今企业所面临的存储管理挑战。

 

 

 

4.3 智能基线运维

等保的目的一方面为了安全的环境,另一方面便是为了保持各系统稳定运行;合理的故障筛选策略可以达到事半功倍的效果,在不同时间段,不同的运维作业的时候,各个设备的负载不同,因此到底什么范围的告警阈值才不会是误告警,对运维人员是个较大的挑战。网强智能基线会根据历史数据自动分析并建立动态基线安全域,在资源类型用户可以过滤选择设备进行基线数据分析。可以根据自身需求对安全域进行修改安全阈值。除系统智能基线,还提供自定义设置,用户可灵活部署,从而杜绝无效数据告警。智能基线组件可在“我的”、“大屏幕展示”展示,达到个性化配置的需求。

 

 

 

 

五、联系我们

仲子路科技有限公司,是专业从事建筑智能化系统设计和实施的高科技企业。公司成立于2007年1月10日,注册资金1208 万元。是华东地区较具规模同时具有弱电智能化工程资质、城市及道路照明亮化工程资质、安防资质等高级别资质的企业之一、在建筑智能化工程领域具有较强的行业影响力和良好的用户口碑。公司以做“技术领先型”企业为自己定位网络化、集成化、行业化的发展方向,始终保持创新、热情的企业文化,服务社会、服务用户。现主要从事网络、楼宇智能化系统、办公自动化系统、安防监控系统、综合布线系统、进出口管理系统、灯光音响系统、公共广播系统、LED显示屏系统、机房建设、(改造、运维、搬迁)等领域的工程设计施工业务,同时进行建筑智能化系统新技术、新产品的研发。公司在金融、教育、医疗、房地产业、商业、服务业、政府机关等各行业做出了较好的成绩,深得广大用户的支持和信赖。公司实力雄厚,具有经济、技术和人才的优势,同时公司取得由建设部、信息产业部、公安部等机构颁发的各类专项设计及施工资质和产品许可证书。其中包括:建筑智能化施工资质、城市及道路照明工程专业承包资质、安防工程企业资质。拥有权威机构授予的 ISO9001 质量体系认证、ISO14001:2015 环境管理体系认证、18001:2007 职业健康安全管理体系、江苏质量诚信 AAA 品牌企业、行业领军先进企业,江苏优质诚信企业等荣誉称号。

 

公司目前可承接的服务主要有:

★建筑智能化工程资质: 可承担各类建筑智能化工程的施工;主要工程类别有:计算机管理系统工程、楼宇设备自控系统工程、安保监控及防盗系统工程、智能卡(RFID)系统工程、通讯系统工程、卫星及共用电视系统工程、车库管理系统工程、综合布线系统工程、计算机网络系统工程、广播系统工程、会议系统工程、视频点播系统工程、智能化小区综合物业管理等相关弱电工程。

★安防工程企业资质: 可承担各类安防工程设计施工;

★城市及道路照明工程资质: 可承担单项合同额不超过企业注册资本金 5 倍的 380V 及以下的城市、道路、公路、建筑物外立面、公共绿地等照明工程;公司拥有精干、高效、敬业的专业技术队伍,包括 10 多支前线专业施工队伍,20 多位方案优化定制专业技术工程师;10 余位经验丰富的注册建造师和项目经理,及时解决施工中的所有问题。丰富的经验、专业的技术、高

效的管理、优质的服务、敬业的精神,保证了公司在同行和用户中享有良好的知名度和美誉度。近年来,公司先后完成了南京广电集团、(玄武、江宁、秦淮、栖霞)等各区人民检查院、南京中华门城堡管理所、华世佳宝妇产医院、南京工程学院、南京理工大学、纳尔科化工厂、金陵造船厂、、泰州正大饲料有限公司、徐州大沙河旅游开发有限公司、南京市规划局、栖霞区太平村“雪亮工程”等上千个项目,充分体现了本公司在建筑智能化系统集成和安防系统工程方面的超凡实力。“用我们的智慧、信誉和态度去打造让顾客满意的优工程”的企业理念已根植于每个员工的心里。随着公司的不断发展,公司仍将坚持以市场为出发点,以满足客户的需求为己任,立足于智能化系统集成及其相关的服务产业,寻求集团化发展,诚意与国际、国内及社会各界单位和个人合作,来共同带动、推动本行业发展,贡献于社会。

 

咨询热线:4001-868-111

联系电话:4001-868-111

咨询QQ:17365536

公司邮箱:3150510146@qq.com

公司地址:南京市建邺区应天大街772号应天产业园1栋7楼

声明:本文只做技术研究讨论,请勿用于非法目的,如果恶意使用造成任何法律责任本站概不负责!

logo

专业承接弱电工程和机房建设项目!

全国统一电话 4001-868-111

回到顶部